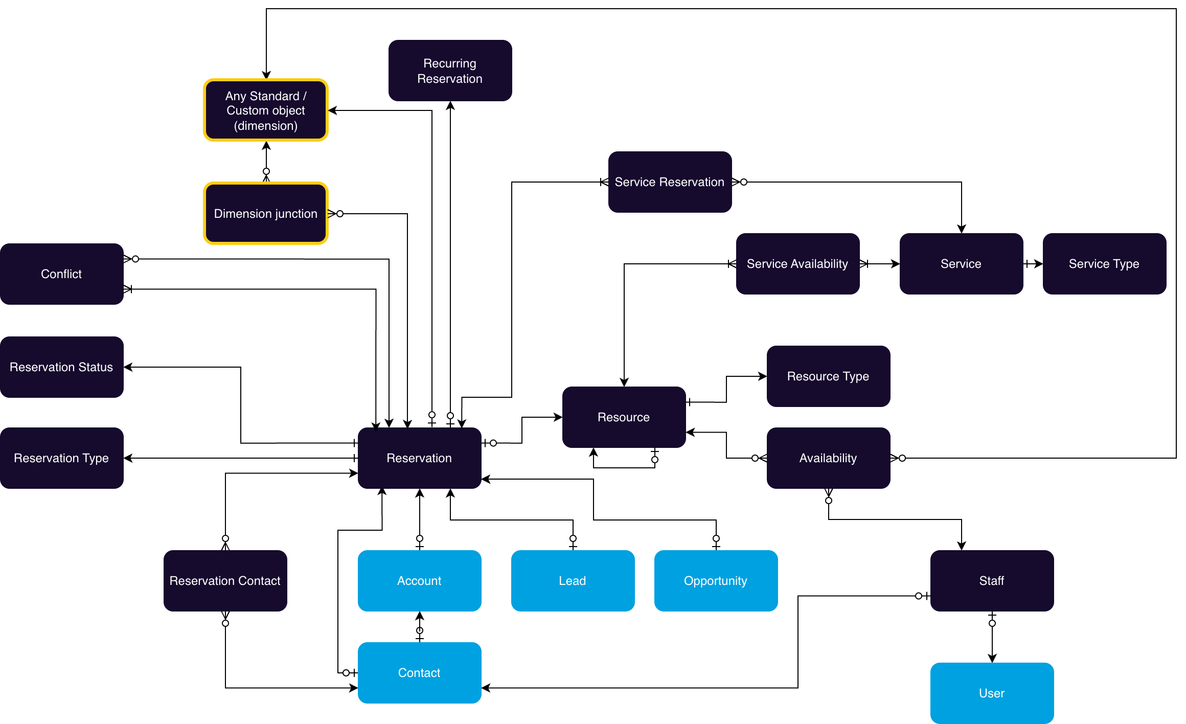
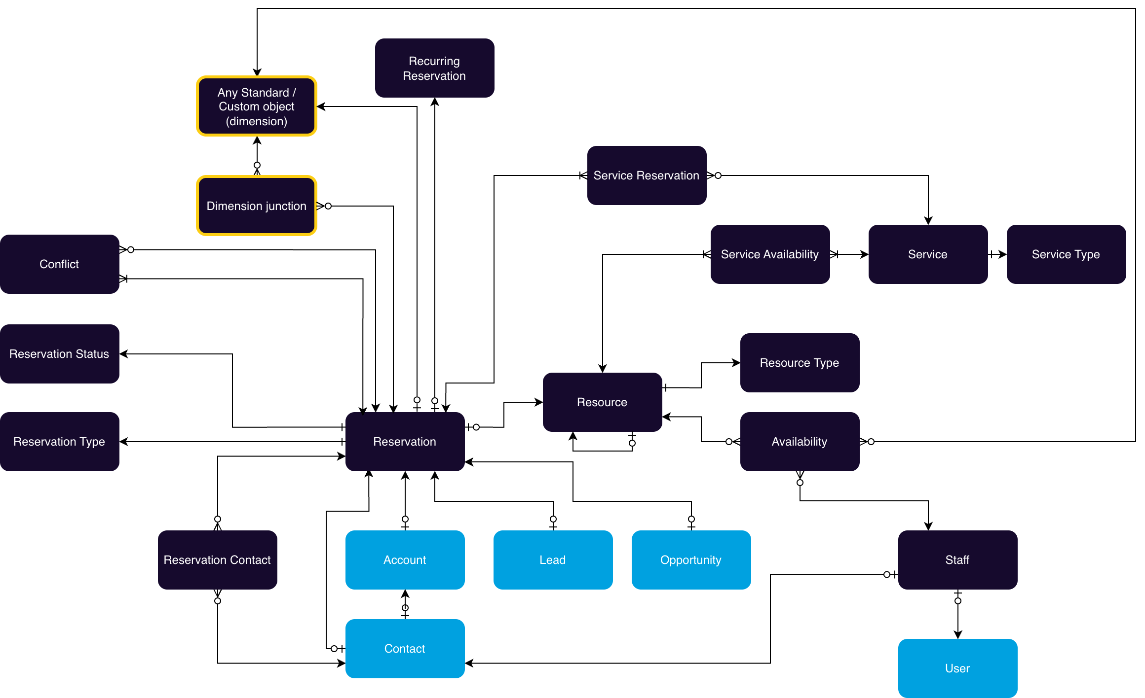
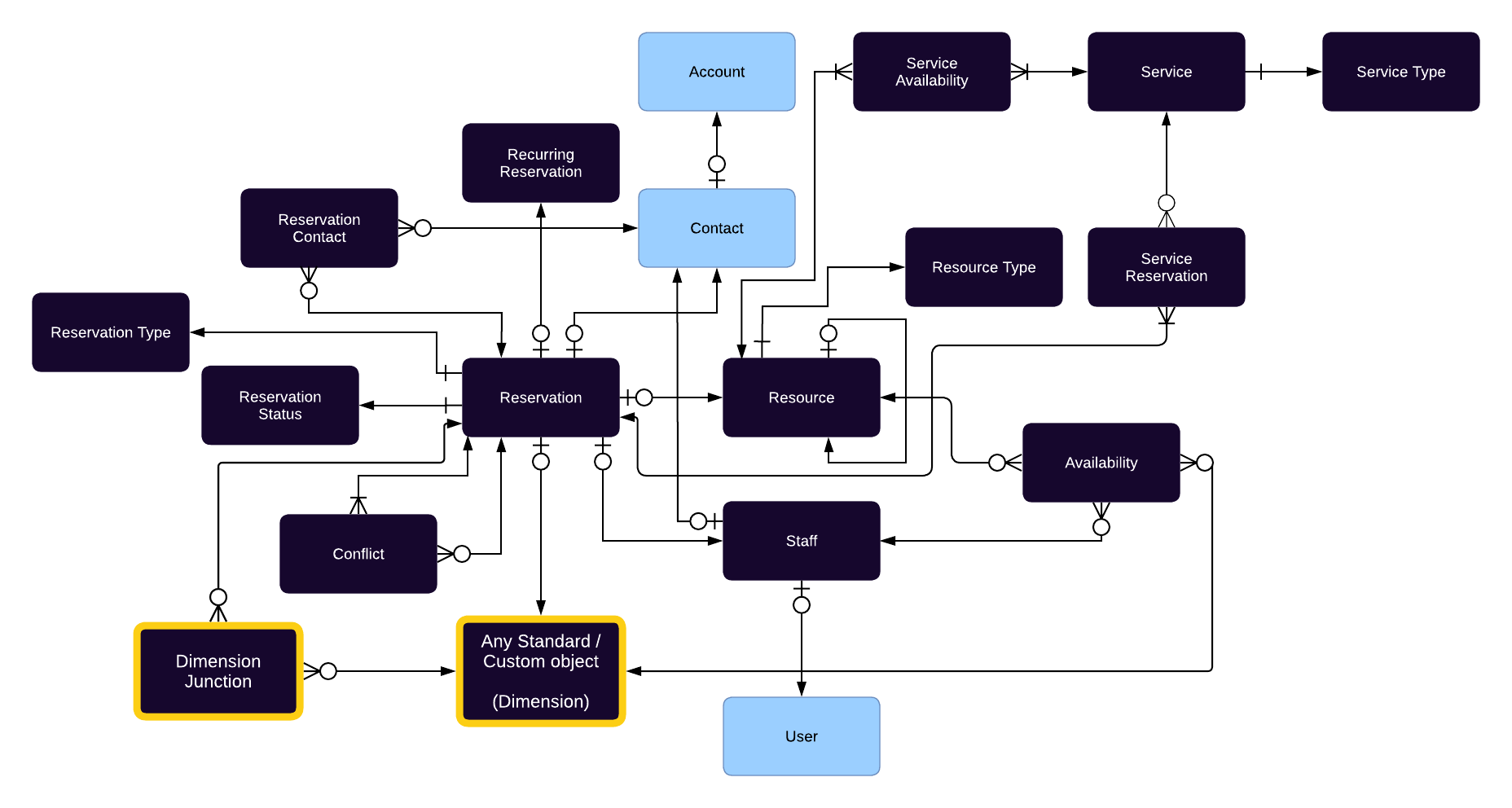
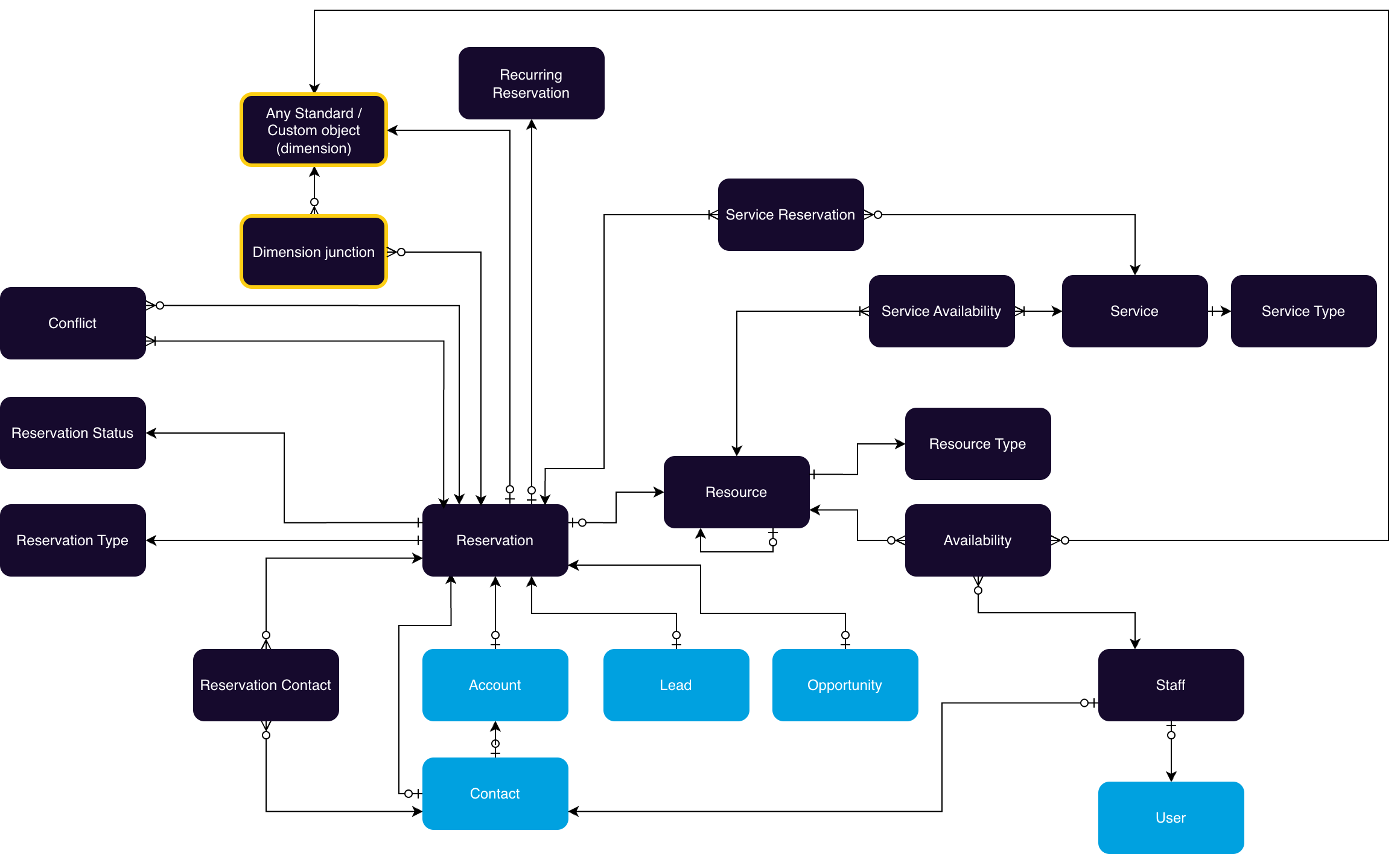
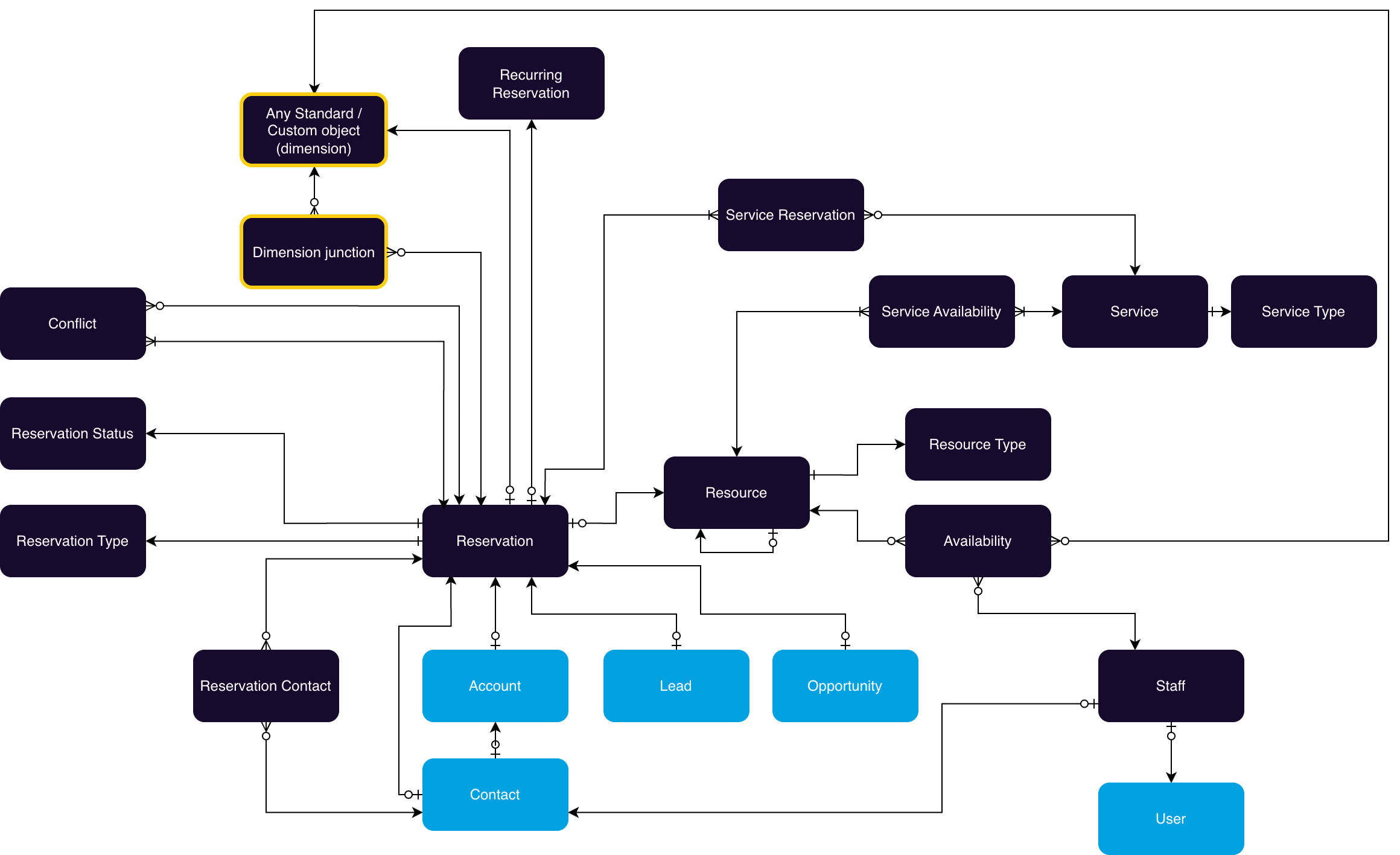
GoMeddo Data Model
This data model refers to objects that typical users might interact with on a daily basis, and does not cover configuration objects.
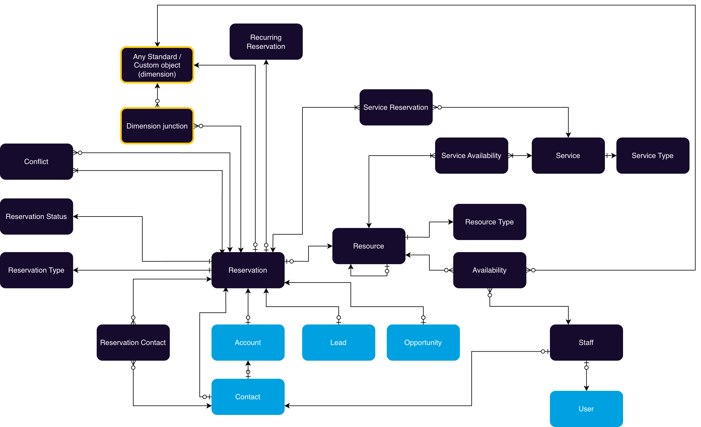
.png?inst-v=4d651b1d-e6c4-4159-8d01-250d60c3fe29)
GoMeddo Data Model
Object | Standard/Custom | Description |
---|---|---|
Reservation | Custom | Our main object, a reservation represents an event/booking/reservation occurring between two specific dates/times. A reservation is displayed in our calendars. |
Resource | Custom | A resource in the system (e.g. Room 1 or Building 1) follows the Resource Type hierarchy. Alternatively, instead of using the Resource object, you can utilise any existing Standard or Custom object in your organisation that holds bookable information. For example, if you already have an object containing cars, apartments, boats (i.e. anything you want to book). For this situation, please refer to this article. |
Resource Type | Custom | The resource type, whether it's a building, room, etc., is created in a hierarchy of resource types. |
Staff | Custom | Our Staff object this can optionally be associated with either a Contact or a User. Additionally, instead of using the Staff object, you have the flexibility to utilize any existing Standard or Custom object in your organization that contains this type of information. For instance, consider a scenario where you already have an object that stores staff or employee data (i.e. anyone you want to book). For this situation, please refer to this article. |
Availability | Custom | Determines the opening/closing times for the 'bookable' Dimension (Resource, Staff, or custom). |
Any Standard / Custom object (Dimension) | Standard / Custom | Dimensions let you define any standard or custom object in Salesforce as schedulable. This gives these objects essentially the same functionality as the packaged Resource and Staff objects described above |
Dimension Junction | Standard / Custom | Create a junction between Reservation and any Standard or Custom object to schedule multiple of those at the same time |
Contact | Standard | The standard Contact object |
Account | Standard | The standard Account object |
Reservation Contact | Custom | The junction between Contact and Reservation allows you to add multiple "attendees" to a reservation. |
Reservation Type | Custom | A Reservation Type determines the specific type of reservation, which, in turn, dictates the displayed fields on the reservation form and the related records associated with this reservation type. |
Reservation Status | Custom | A Reservation Status determines the status of a reservation, which allows you to configure its colours on the calendars. Often times this is used to trigger logic when a reservation status changes. |
Conflict | Custom | When a soft conflict occurs, a Conflict record is stored in this object, explaining why the Reservation conflicts. The conflict may be due to availability, double booking, or capacity issues. |
Recurring Reservation | Custom | Holds details on the recurrence of a Reservation |
Service | Custom | A service that can be booked within a reservation. Such as, F&B, staff services, AV equipment etc. |
Service Type | Custom | A type of a Service (e.g. F&B or AV) |
Service Availability | Custom | Determines the conditions for using or purchasing a service within a reservation. E.g. only between two dates this service is available. |